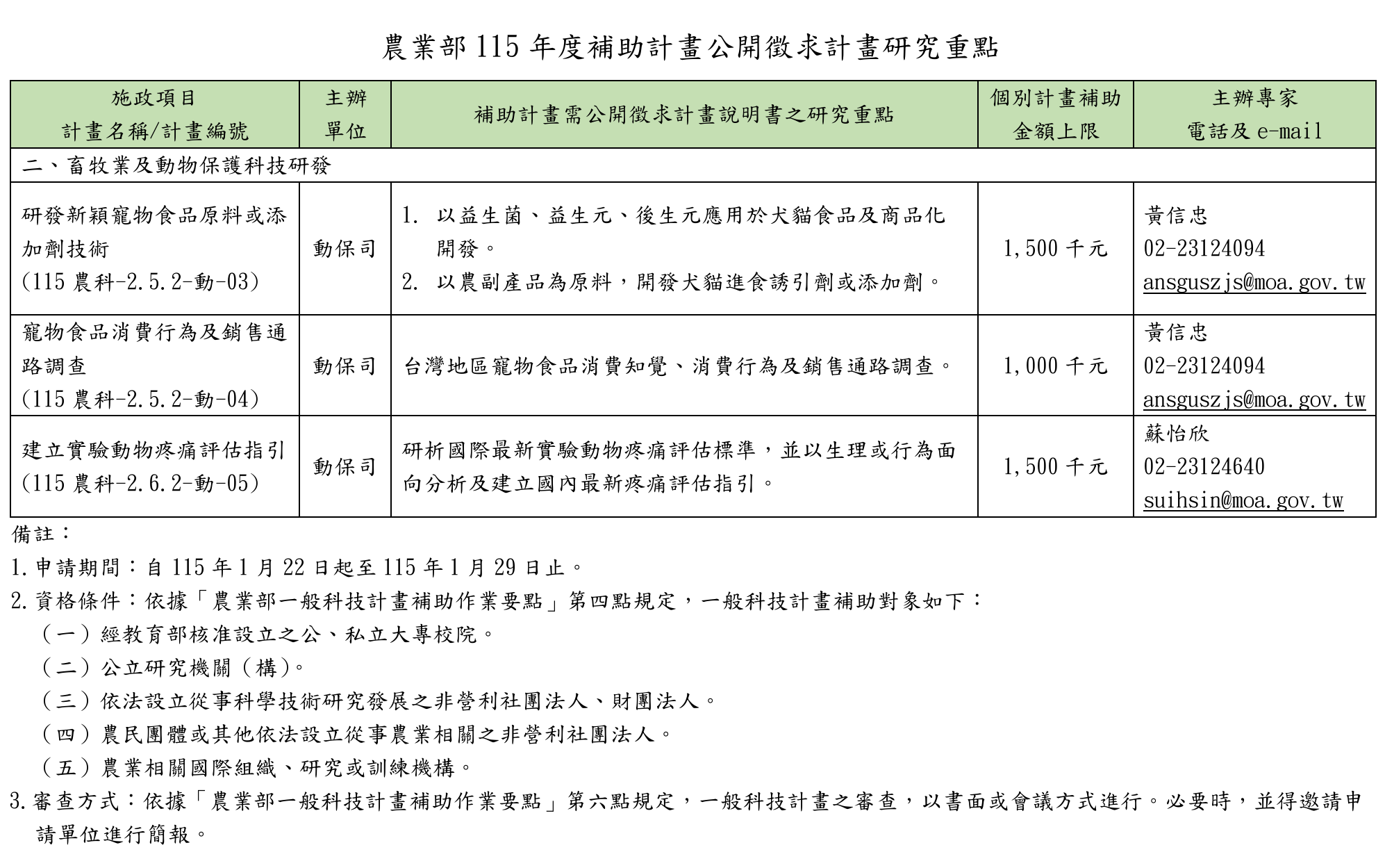
農業部補助115年度「研發新穎寵物食品原料或添加劑技術」等科技計畫公告申請作業,申請時間至115年1月29日止。
- 依據農業部一般農業科技計畫補助作業要點及115年1月22日農護字第1150072088號函文辦理。
-
徵求計畫研究重點詳如下,擬申請計畫之研究人員請至農業計畫管理系統(網址:https://project.moa.gov.tw)撰擬計畫說明書,並依限(115年1月29日)將計畫說明書紙本掛號郵寄(以郵戳為憑)計畫主辦單位(註明收件之主辦專家),逾期不予受理,前述資訊同步公告於該部官網(首頁>最新消息)。

-
申請人及受補助對象應注意是否具有公職人員利益衝突迴避法第2條及第3條所稱「公職人員或其關係人」身分關係,並確遵同法各項有關規定辦理。
-
申請人及受補助對象如有公職人員利益衝突迴避法第14條第2項規定情形,應詳實填寫「公職人員利益衝突迴避法第14條第2項公職人員及關係人身分關係揭露表」,主動於申請時表明身分關係,相關表件業置於農業部部官網公職人員利益衝突迴避法專區(網址:https://www.moa.gov.copy datatw/ws.php?id=2509233);若補助計畫成立,將依法主動公開前開揭露表件,以供公眾線上查詢,併請注意。
瀏覽數: